扫码加客服微信号
12日,国内大批高校遭遇勒索病毒攻击,包括北大、上海交大、山东大学等知名高校均有师生电脑中招,被加密的文件需要支付数万元的赎金才能解密。

据称,此次的勒索病毒是今年4月份遭曝光的美国国家安全局(NSA)黑客武器库里一个叫做EternalBlue “永恒之蓝”的黑客武器所携带传播,以ONION、WNCRY两个家族为主。“永恒之蓝”可以远程攻击Windows的445端口(文件共享),无需用户操作,就能在系统中执行恶意代码、远程监控甚至植入勒索软件。

高校成为ONION、WNCRY肆虐之地
由于教育网并不限制445端口的开放,勒索病毒借助该端口在国内各高校间传播,借助校园网等渠道肆虐,造成巨大的损失。无数应届毕业生辛苦半年准备的毕业论文毁于一旦,并且勒索赎金高达数万元;此外,不仅是毕业生,被攻击的高校中的电子屏、阅览室均是勒索病毒攻击的对象,一时间高校处于水深火热中,纷纷谈“毒”变色。
目前勒索病毒仍在持续攻击,存在漏洞的机器如果开机联网,会面临着资料被强行加密锁死的危险。
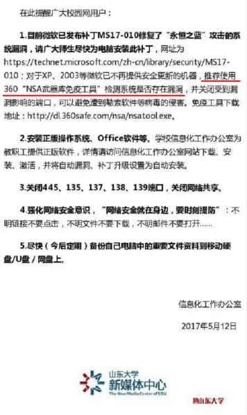
尽快(今后定期)备份自己电脑中的重要文件资料(论文)到移动硬盘/U盘/网盘上!
尽快(今后定期)备份自己电脑中的重要文件资料(论文)到移动硬盘/U盘/网盘上!
尽快(今后定期)备份自己电脑中的重要文件资料(论文)到移动硬盘/U盘/网盘上!