2019年高校科学研究优秀成果奖(科学技术)会议评审结果公示
据教育部科技司官网消息,2019年度高等学校科学研究优秀成果奖(科学技术)会议评审工作已结束。
根据《高等学校科学研究优秀成果奖(科学技术)奖励办法》规定,现将本年度自然科学奖、技术发明奖通用项目、科学技术进步奖通用项目会议评审通过项目(详见附件)予以公示。公示期为7天(2019年10月10日-10月16日)。技术发明奖专用项目、科学技术进步奖专用项目会议评审通过项目在一定范围内另行公示。
具体名单如下:
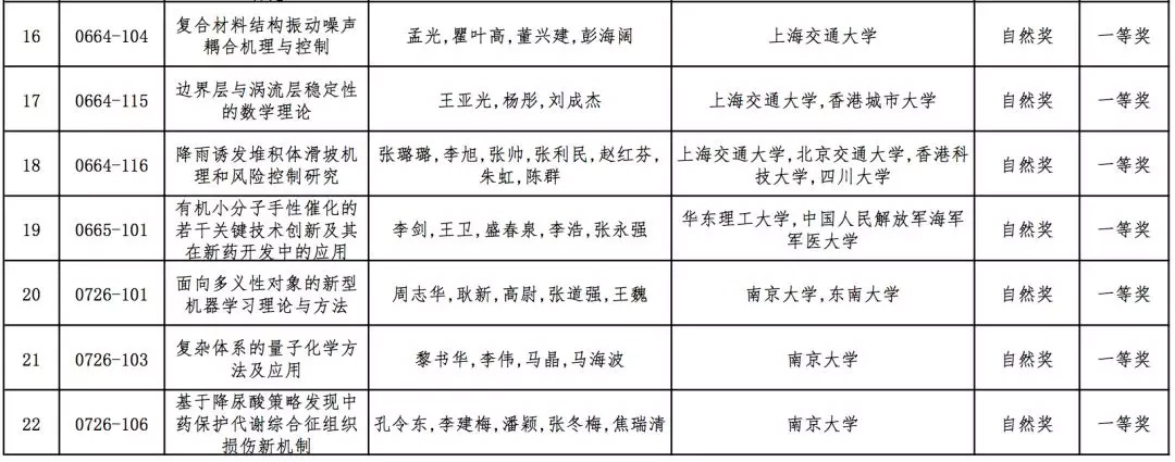
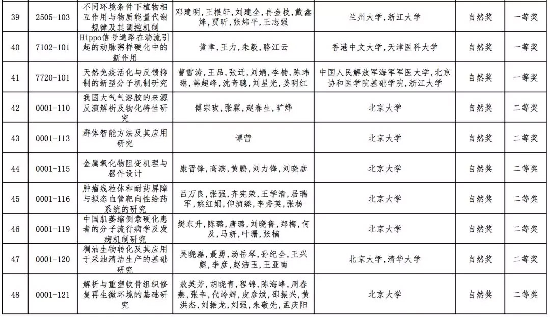
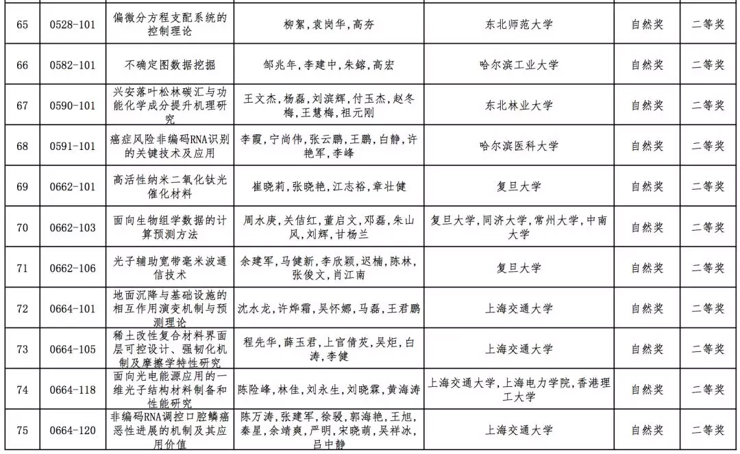
2019年度高等学校科学研究优秀成果奖(科学技术)自然科学奖会议评审通过项目










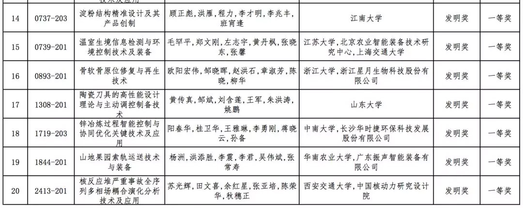
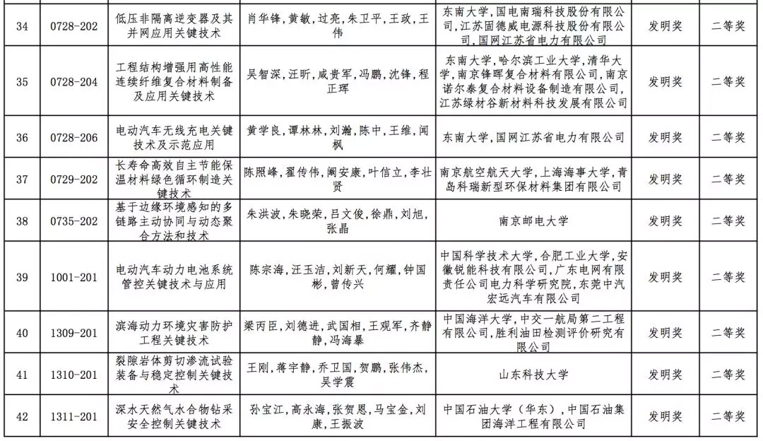
2019年度高等学校科学研究优秀成果奖(科学技术)技术发明奖通用项目会议评审通过项目





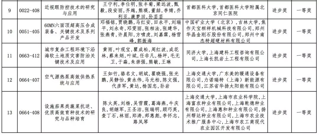
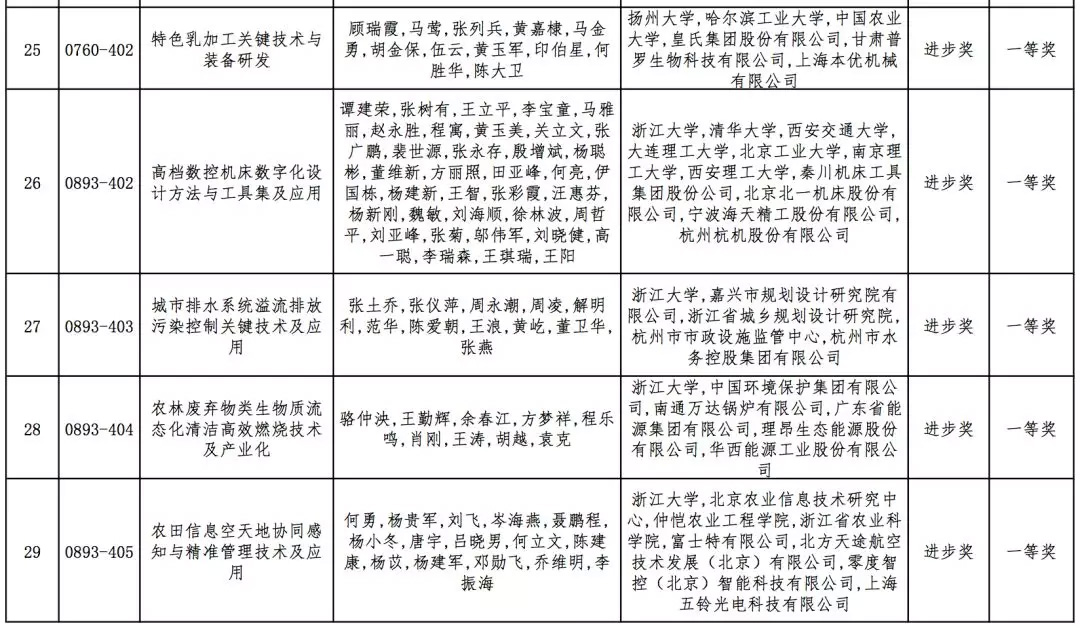
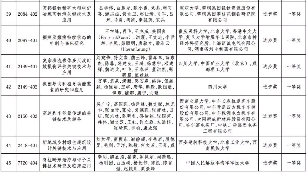
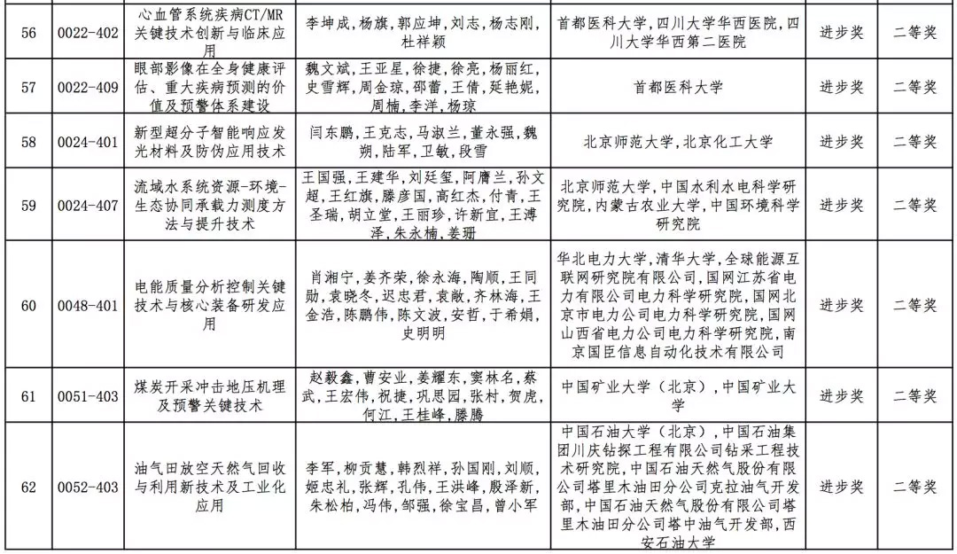
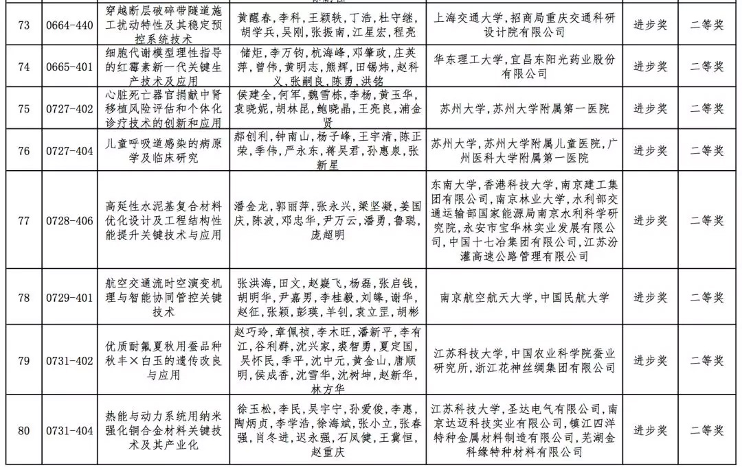
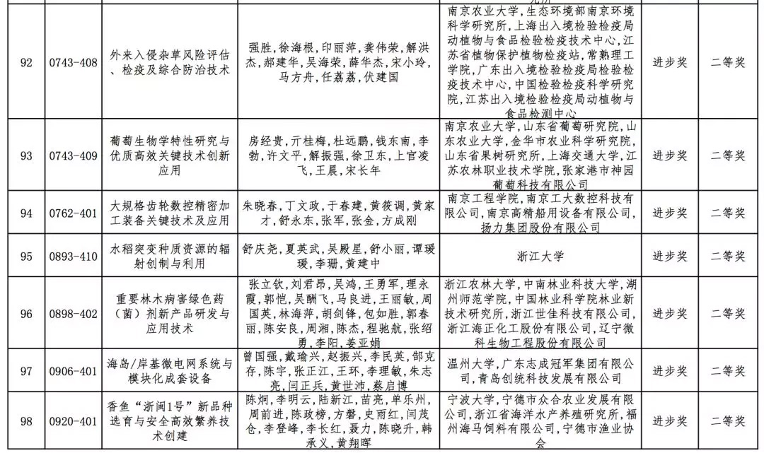
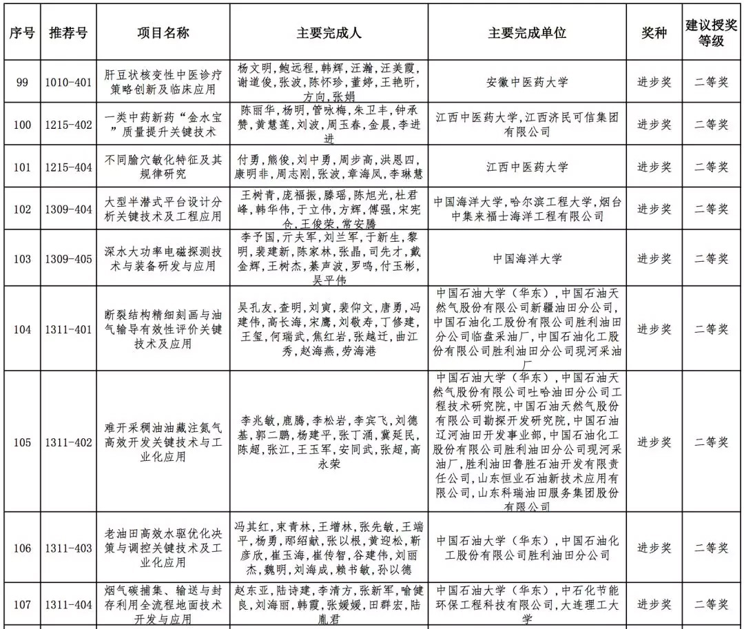
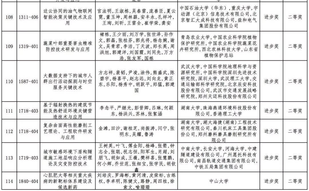
2019年度高等学校科学研究优秀成果奖(科学技术)科学技术进步奖通用项目会议评审通过项目















