13343432943/027-87001466
周一至周日:8:00-22:00
cs@scichoice.com
最快1小时内回复邮件
微信客服

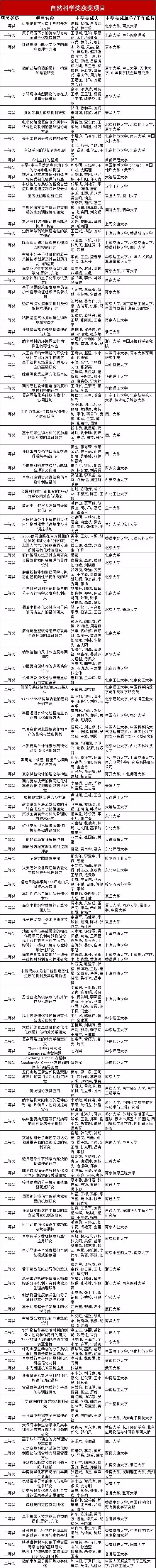
官方正式公布!2019年高校科研优秀成果奖名单!

12月24日,教育部网站公布了《教育部关于2019年度高等学校科学研究优秀成果奖(科学技术)奖励的决定》。

官方正式公布!2019年高校科研优秀成果奖名单!官方正式公布!2019年高校科研优秀成果奖名单!官方正式公布!2019年高校科研优秀成果奖名单!官方正式公布!2019年高校科研优秀成果奖名单!官方正式公布!2019年高校科研优秀成果奖名单!官方正式公布!2019年高校科研优秀成果奖名单!

 

来源:教育部